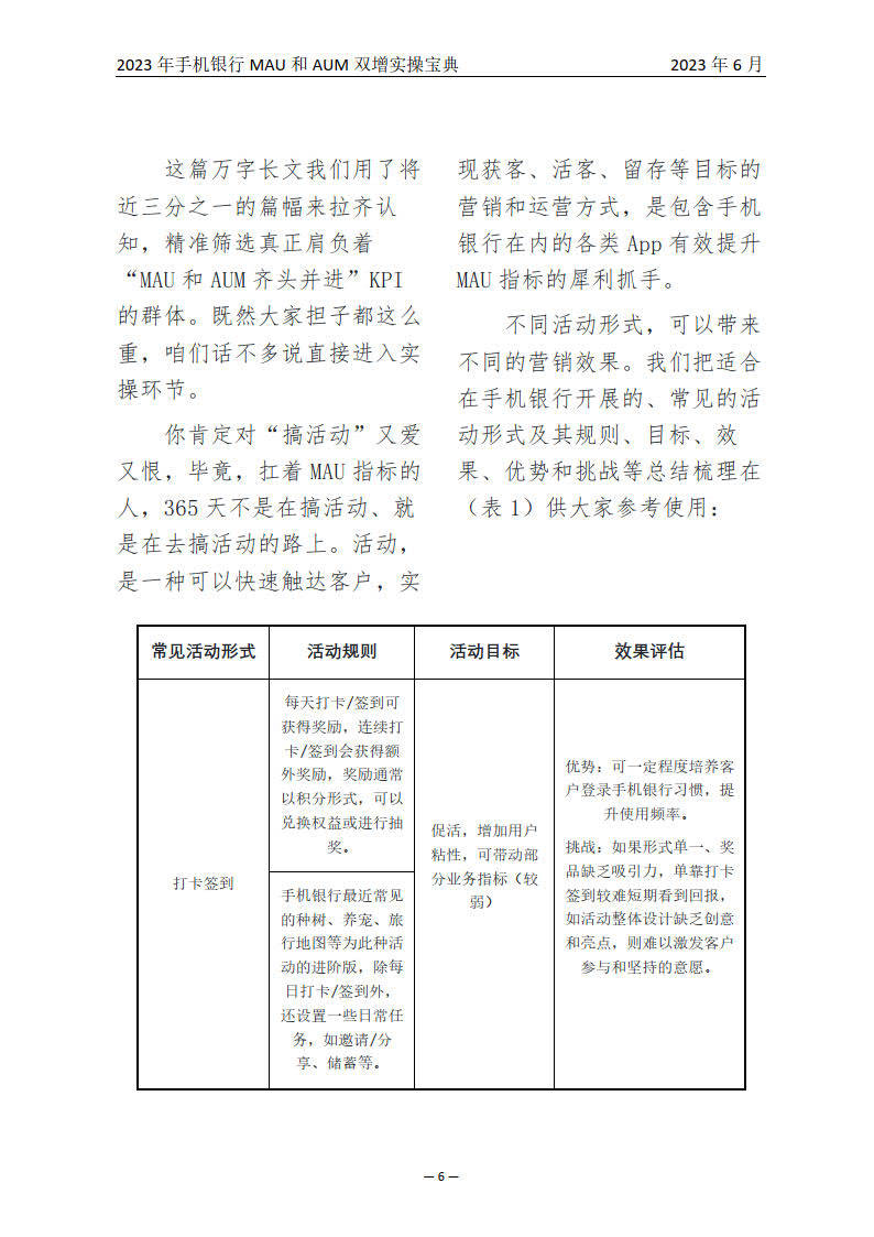
postuchismojutver.ru
postuchismojutver.ru
Найти
Postuchismojutver リップル
»
aum 中文
» Aum 是 什么 指标 (99) 사진
Aum 是 什么 指标 (99) 사진
0
1
2
3
4
5
16 февраль
0
0
aum 中文
Похожие статьи
Aum 意思 (92) 사진
Aum 中文 (94) 사진
Aum namah shivaya 意思 (96) 사진
Aum shinrikyo 中文 (83) 사진
Aum 是 什么 (97) 사진